伟德国际(betvlctor·1946)始于英国-Macau Bellwether
网站首页
关于我们
1946伟德国际源自英国简介
现任领导
团队队伍
教学与科研
教学工作
科研工作
党建工作
总支概况
总支活动
学习在线
1946伟德国际源自英国动态
当前位置:
网站首页
>>
教学与科研
>>
科研工作
>> 正文
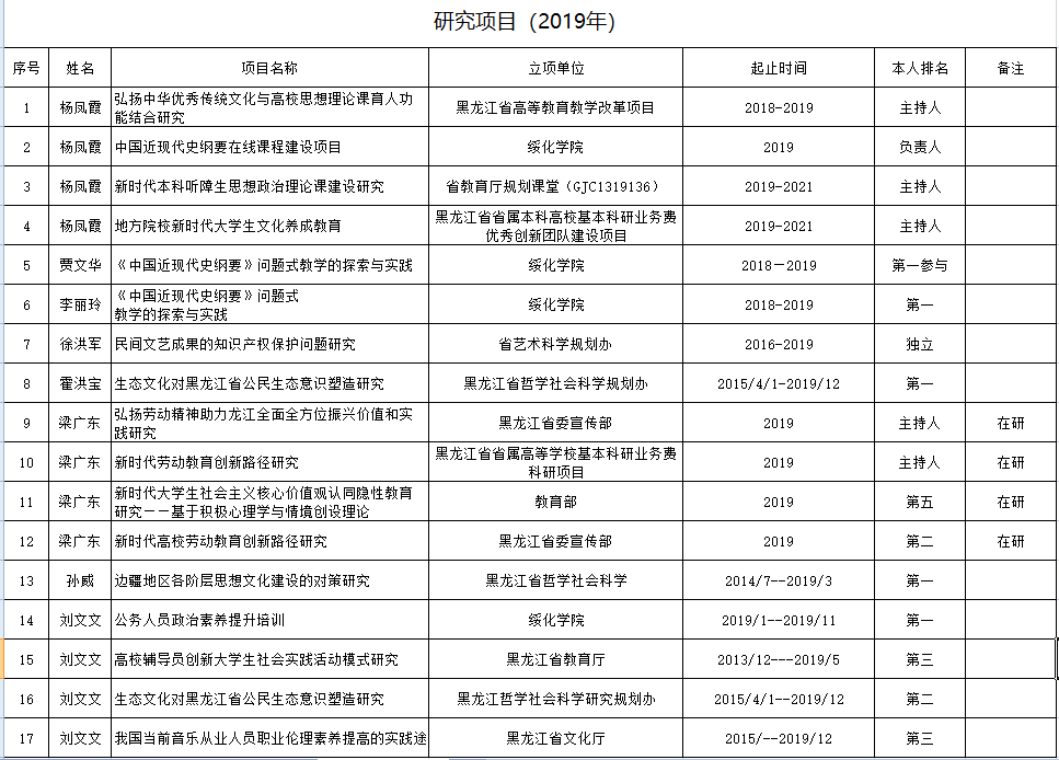
1946伟德国际源自英国2019年科研情况汇总
发布者:
[发表时间]:2020-04-29
[来源]:1946伟德国际源自英国
[浏览次数]: